有专业级差的这38所大学,高分考生有可能会被专业调剂,小心报考
前两次写了大学招生规则中的“提档不滑档”和“提档认可加分,专业不认可加分”的情况,但是还有一个非常重要的规则,一定要小心,高分考生也是非常容易被调剂,那就是“专业级差”;虽然大部分的学校都已经取消了,但是统计了2020年的专业录取规则后,发现还有38所大学有专业级差,有的是明确说明级差,有的大学说的很模糊;具体看下文,欢迎补充更正;

看具体名单之前,我们先来看看什么是专业级差?以及专业级差会影响录取的哪些情况;“专业级差”简单来说,就是考生在目标大学分配专业的过程中,第一个专业志愿没有被录取,看第二个专业的要从高考分数减去级差分值,然后再来和其他的考生进行排序录取;然后依次类推,依次递减;直到最后被录取或者退档;
上海财经大学2019年招生中,级差是“33111”,2020年的时候已经取消了哈;假如考生A高考分数650分,报考第一个专业没被录取,那么就要减掉3分,就相当于高考647分去和其他考生比较,如果第二个专业还没有被录取,那么还要再减掉3分,就是647分减去3分,相当于高考只有644分了,依次递减,直到录取;

“专业级差”给考生带来最坏的情况是什么?这个才是我们值得关注的,其实无非就是2点,第一个就是高分考生被调剂到其他专业,第二个是有可能被滑档(如果选择专业不服从调剂);现在我们填报的过程中,基本上都是选择服从专业调剂的,同时也有大部分学校已经明确说了“提档不退档”的规定;所以滑档的可能性就几乎不可能;
最大的坏处其实就是高分被调剂,我们在报考的时候,发现考生的分数通过过往的几年数据,发现还是比较稳的,但是高考火热,一下就提高了分数,但是没有考虑的专业级差的情况,最后把高考分数减去级差的分数,最后只能排到末尾去了,调剂到其他专业;就像2020年的医学报考火热程度,想去临床、口腔,发现分数不够,最后只能选择其他的专业;
那接下来我们就来看看,2020年还有“专业级差”的院校有哪些?这些院校中在2021年的招生过程中,是否会取消“专业级差”,大家多多关注;会有越来越多的学校会取消“专业级差”,同时也能给家长考生填报的时候降低难度,具体怎么填报,可以让我们完美的避开“专业级差”这一规则,这儿就不详细说了,具体可以给我留言哈;本文我们就来看看具体有哪些学校;
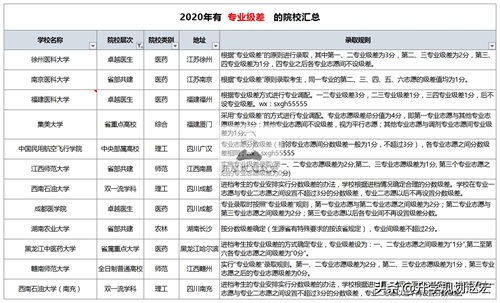
本次统计的有38所大学,有211院校,也有双一流院校,还有一般的院校和独立学院等;从批次来看有提前批的华中师范大学、东北师范大学和西南大学;同时从各个院校的数据来看,有的院校写得很明确,比如西南大学,专业安排实行专业分数级差原则(中外合作办学专业除外),即按照考生填报的专业志愿顺序和成绩,根据专业志愿分数级差“2/1/1/0/0”后的等效分择优录取。

同时有的大学说的很模糊,比如四川农业大学,专业录取时设定专业志愿级差,专业志愿级差原则上在5分以内;这个就让人摸不着头脑了啊,5分以内是几分?又比如说中国民用航空飞行学院,专业志愿分数级差(相邻专业志愿间分数级差一般为1分,不超过3分),各专业志愿之间分数级差相同;一般为1分,不超过3分,是不是可以理解,有可能是“11111”,也有可能是“22222”,还有可能是“33333”,那到底是多少呢?

上面的院校至少说出来了多少分,但是湖南工商大学就非常特别了,进档考生成绩分布设定第一、二专业志愿间的投档级差,尽量满足高分考生的专业志愿;给大家说了我们有级差,但是就不告诉你,级差是多少分;

除了上面的专业之间的级差外,还有一些院校,专业和调剂专业也是有级差的,比如东北师范大学,对于进档考生,按照实考分由高至低和专业志愿由先至后顺序,结合专业志愿分数级差进行录取;第一、第二专业志愿之间级差5分,第二、第三专业志愿之间级差3分,其他专业志愿为平行志愿,专业志愿与服从专业调剂之间级差1分。

最后,每年的招生章程会发生变化,本文的数据仅供大家参考,同时也需要多多关注”专业级差“这一录取规则,避免填报的时候漏看了,而出现高分被调剂的情况;像这些比较实用的信息,大家一定要多关注,我也会不定期更新;但是这样的内容不会有很大的流量的,最好是关注一下我,下一次更新的时候,你才能找到消息;欢迎补充和更正,数据也仅供参考,具体报考的时候,是以2021年的官方数据为准;
欢迎关注@升学规划赵宏,定期跟家长考生分享专业的各种数据、大学、专业的内容,为考生的升学规划助力;有遗漏的欢迎补充;


还没有内容