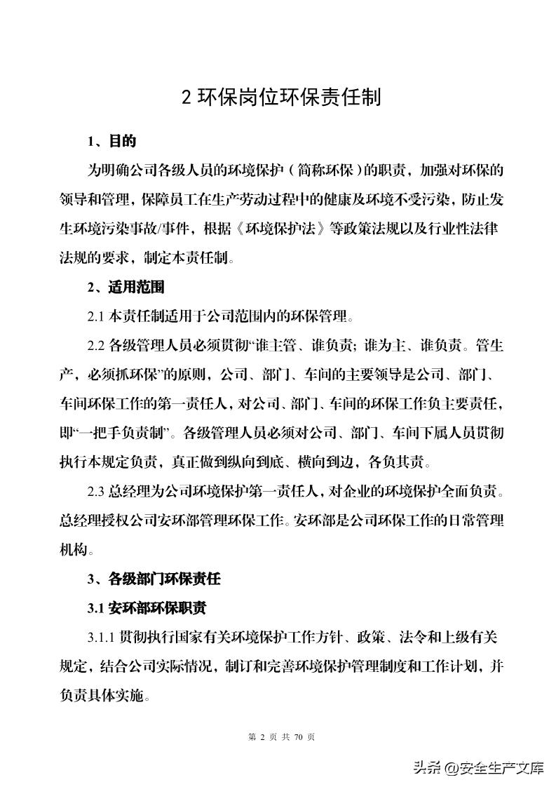
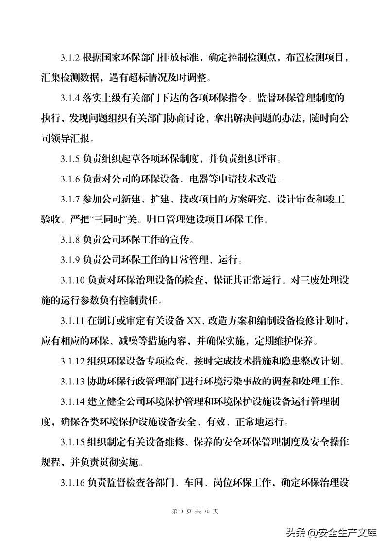
环保管理制度汇编

环保管理制度是指企业或组织为了保护环境、预防污染、节约资源而建立的一系列规章制度和管理措施。环保管理制度的目的是确保企业的生产经营活动符合环境法律法规的要求,减少对环境的不良影响,提高资源利用效率,促进可持续发展。环保管理制度通常包括以下内容:
1. 环境政策:明确企业对环境保护的承诺和目标,指导企业的环境管理工作。
2. 环境管理组织:确定环境管理的责任部门和人员,建立环境管理体系。
3. 环境风险评估:对企业的生产活动进行环境风险评估,确定可能产生的环境影响和风险。
4. 环境监测与评估:建立环境监测体系,对企业的环境影响进行监测和评估,及时发现和解决环境问题。
5. 环境控制措施:制定相应的环境控制措施,包括减少污染物排放、节约资源、提高能源利用效率等。
6. 废物管理:建立废物管理制度,包括废物的分类、储存、运输和处置等。
7. 环境培训与宣传:开展环境培训,提高员工的环保意识和技能,加强对外宣传,增强企业的环保形象。
8. 环境应急预案:制定环境应急预案,应对突发环境事件,减少环境损害。
9. 环境监督与管理:建立环境监督与管理机制,定期进行环境管理评估,确保环境管理制度的有效实施。
企业应根据自身的特点和环境风险,制定适合的环保管理制度,并不断完善和改进,以达到环境保护的目标。
安全人之家小编认为,环保管理制度是企业实施环境保护工作的基础,对于保护环境、提高企业形象和可持续发展具有重要意义。企业应加强环保管理制度的建设和执行,积极履行环境保护责任,为可持续发展做出贡献。








































































环保管理制度汇编.doc - 安全人之家


还没有内容